Subscribe
Sign in
Home
Notes
Chat
website
Benefit Realisation
Archive
Leaderboard
About
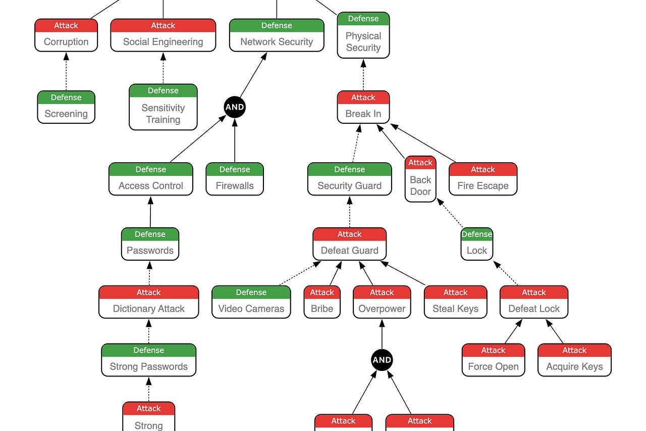
New Notation: Attack-Defence Trees (ADTrees) now available on Vithanco website
Ready to try on the website
Feb 7
•
Vithanco
3
1
Latest
Top
Discussions
Vithanco — A New Chapter
The new way of diagramming
Feb 1
•
Vithanco
1
I Built a Task Manager That Automatically Kills Tasks You're Ignoring
30% of my tasks are in the graveyard. I don't miss a single one.
Jan 1
•
Vithanco
2
The Unexpected Power of Questions and Diagrams
Don’t ponder, start mapping
Feb 8, 2025
•
Vithanco
2
The Clarity Connection
Transforming Challenges into Opportunities
Mar 27, 2024
•
Vithanco
1
Innovating with Impact
The Secret Behind Successful Product Planning
Jan 1, 2024
•
Vithanco
4
Navigating the Job Hunt: A Concept Map Approach
Alex's Journey from Uncertainty to Clarity
Dec 22, 2023
•
Vithanco
1
1
Strategic Alliance
Benefits and Stakeholder
Nov 22, 2023
•
Vithanco
1
1
See all
Structured Visual Thinking Methods
See how you can combine your brain power with structured visuals and achieve better results.
Subscribe
Recommendations
Three Daily Goals
Vithanco
The Honest Broker
Ted Gioia
Vithanco
Vithanco Homepage
The Home of Structured Visual Thinking
Structured Visual Thinking Methods
Subscribe
About
Archive
Recommendations
Sitemap
This site requires JavaScript to run correctly. Please
turn on JavaScript
or unblock scripts